Visi

Visi Misi Pemerintah Desa Sebet Kecamatan Plemahan Kabupaten Kediri adalah “Bersama-sama membangun Sumber Daya Alam dan Sumber Daya Manusia Desa Sebet menuju masyarakat makmur adil dan sejahtera”

Misi

  1. Meningkatkan Kemajuan diberbagai bidang dengan menggali segala potensi yang ada di Desa Sebet.
  2. Mewujudkan Pemerintahan Desa yang baik, terbuka, disiplin, demokrati, bersih, wibawa dan adil bagi masyarakat.
  3. Menjaga Ketentraman Ketertiban Kerukunan Warga
  4. Meningkatkan Pengetahuan dan Pemahaman terhadap ajaran agama sebagai wujud peningkatan keimanan dan ketakwaan kepada Tuhan YME.
  5. Meningkatkan sumber daya manusia yang berkualitas tinggi, mempunyai intregrasi dan jati diri yang dipandu oleh nilai-nilai yang luhur berbudaya dan beragama

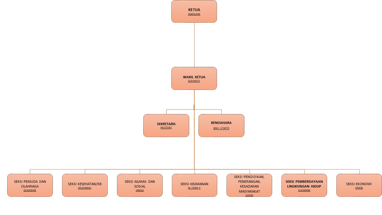
Bagan Desa

Sejarah Desa Sebet

Desa Sebet adalah desa yang berada di Kecamatan Plemahan, Kabupaten Kediri. Desa ini terdiri dari dua dusun, yaitu Dusun Sebet dan Dusun Kedungsari. Di antara keduanya, Dusun Sebet memiliki sejarah yang paling tua, sehingga para tetua memutuskan menamai seluruh wilayah tersebut dengan nama Desa Sebet.

Wilayah pemukiman Desa Sebet tidak terlalu luas, namun memiliki lahan persawahan yang cukup dominan. Latar belakang sejarah desa ini diperoleh dari cerita para tetua dan bukti sejarah yang ada.

Konon, dahulu kala Desa Sebet merupakan kawasan tak berpenghuni yang dipenuhi hutan lebat dan berudara sejuk. Saat terjadi peperangan antara Kerajaan Mataram dan Kolonial Belanda, banyak pengungsi yang bersembunyi dan menetap di area ini, membuka lahan untuk tempat tinggal dan bertani.

Nama "Sebet" diyakini berasal dari kata Jawa “disabetin” yang artinya dipukuli. Cerita rakyat menyebutkan bahwa ada maling Gentiri yang terjebak dan dipukuli di tempat ini. Kisah itu diabadikan menjadi nama desa: Sebet.

Ada pula versi lain: “Sebet Segarane Bethari”, yang berarti pemutus tahta, segaran (kolam di tengah pemukiman), dan Bethari (seorang putri). Hal ini diyakini berkaitan dengan legenda Kerajaan Kediri. Konon, ditemukan perhiasan emas yang dipercaya berasal dari masa kerajaan, menguatkan adanya hubungan historis dengan kerajaan.

Diceritakan bahwa seorang putri dari Kerajaan Kediri menolak lamaran Lembu Suro, penguasa Gunung Kelud. Sang putri melarikan diri dan bersembunyi di Gua Sebet. Ia memberikan syarat kepada Lembu Suro untuk membuat 9 sumur dalam semalam. Namun, hanya 7 sumur yang berhasil dibuat sebelum tubuh Lembu Suro tertimbun. Hal ini dipercaya menjadi asal-usul meletusnya Gunung Kelud sebagai wujud kemarahan Lembu Suro.

Letusan Gunung Kelud diyakini memiliki hubungan mistis dengan selendang gaib sang putri yang melindungi Desa Sebet, sehingga desa ini selamat. Hingga kini, keberadaan Gua Sebet dan sumur-sumur sakralnya masih menjadi misteri yang dihormati warga.

Pelopor pembukaan lahan (babat alas) desa ini dikenal sebagai Mbah Cikal Bakal: Mbah Iro Drono, Mbah Imam Maulana, dan Mbah Wirosentono. Sebagai bentuk penghormatan dan pelestarian sejarah, warga Desa Sebet melaksanakan tradisi “Bersih Desa” setiap tahun.

Bersih Desa awalnya dilakukan setiap 1 Suro, namun kini digelar setiap Selasa Kliwon usai panen raya. Tradisi ini diisi dengan Tayupan di Balai Desa dan Ambengan (kenduri) di Punden dan tempat sakral, yakni Krepyak di Dusun Sebet dan Punden di Dusun Kedungsari.

Kesimpulan: Desa Sebet menyimpan sejarah panjang yang erat kaitannya dengan legenda Kerajaan Kediri. Potensi alam, budaya, dan sejarah menjadikan Desa Sebet layak dikembangkan sebagai destinasi wisata alam dan sejarah.

Daftar Kepala Desa Sebet

1. Bapak Dikromo
2. Bapak Wongso Dimedjo
3. Bapak Wakidjan
4. Ibu Siti Istiqomah (1991 – 2001)
5. Bapak Prastono (2002 – 2007)
6. Bapak Yoan Wahyudi (2008 – 2012)
7. Bapak Yoan Wahyudi (2013 – 2019)
8. Bapak Yoan Wahyudi (2020 – Sekarang)

Peta Lokasi Desa

Desa Sebet merupakan Desa yang terletak ± 2 km dari pusat Pemerintahan Kecamatan Plemahan Secara administratif batas – batas Desa Sebet adalah sebagai berikut :

Batas Desa:

Utara
: Desa Ngino, Desa Banjarejo
Selatan
: Desa Puhjarak
Timur
: Desa Sidowarek
Barat
: Desa Payaman

Luas Desa
: 204 Ha
Sawah
: 152,6 Ha
Fasilitas Umum
: 27,4 Ha
Pemukiman
: 25 Ha

Peta Desa Sebet